If it’s too loud, you’re too old.
…older me is wishing it wasn’t so loud though.
This is one of the first circuit boards I’ve made back in the winter of 2006/2007. Back in high school I rode the bus to and from school and to drown out the noise on the bus, I needed more audio power.
Originally I was looking at the CMoy pocket amplifier:
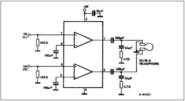
I had one issue with the design though, two 9V batteries, stuffed into an Altoids tin, took up a lot of space, and left very little room for the actual circuit board. I searched digikey, looking for an amplifier that would allow me to use just a single battery, and provide at least 1/2W per audio channel. After a bit of searching, I found the TDA2822 and just used the typical application circuit in the datasheet:
The only modification I had to make was to replace the 10k pull-down resistors on the inputs, with a dual-gang log pot to give me volume control. After that I designed the PCB using Express PCB at the time, and then using a sharpie, I drew the CAD design on to the copper clad and etched the board. And here’s how it turned out:


